Workflow for Tickets

Download this manual as a PDF file

This section describes the ticketing workflow.

Use the following menu options to navigate the Skylar One user interface:

  • To view a pop-out list of menu options, click the menu icon ().
  • To view a page containing all of the menu options, click the Advanced menu icon ().

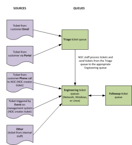
Ticket Source and Queues

At Super Service Provider, NOC staff monitor all incoming tickets.

Tickets created by customer emails and tickets created by customers through the portal are sent directly to the Triage ticket queue. The policies for tickets from email and the policies for the portal specify that tickets from these sources must be placed in the Triage ticket queue.

NOC staff monitor the Triage queue and assign to each ticket the appropriate severity, status, queue, and user account.

Tickets created by NOC staff (all other sources) are assigned to the appropriate severity, status, queue, and user account upon creation. As a result, these tickets go directly to the appropriate Engineering ticket queue: Network Engineering, Windows Engineering, or Linux Engineering.

The Followup queue is a holding area for tickets that need approval before they are assigned the status Resolved.

Image of the Ticket Sources and Ticket Queues workflow

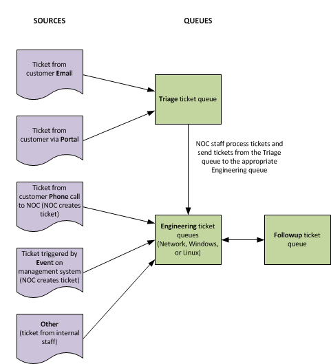
Workflow for Compliance with SLA

This section shows how a customer-generated ticket moves through the workflow at Super Service Provider to comply with the SLAs:

Image of the SLA Compliance workflow

Remember that the SLAs for Super Service Provider are:

  • New Acknowledgment SLA. All new tickets must be acknowledged within 15 minutes of creation. A ticket is considered acknowledged when its status changes from Open to Pending.
  • New Assignment SLA. All new tickets mustbe assigned to an engineer with 30 minutes of creation. A ticket is considered assigned when a user is associated with the ticket.
  • Existing Updated SLA. After a ticket is assigned to Engineering, the ticket severity determines the required acknowledgment as follows:
  • Critical. Tickets with a severity of Critical must be updated within 35 minutes of assignment. To update the ticket, the assigned user can assign the ticket to someone else, change the status of the ticket to Working, or add a note to the ticket.
  • Major. Tickets with a severity of Major must be updated within one hour of assignment. To update the ticket, the assigned user can assign the ticket to someone else, change the status of the ticket to Working, or add a note to the ticket.
  • Minor. Tickets with a severity of Minor must be updated within four hours of assignment. To update the ticket, the assigned user can assign the ticket to someone else, change the status of the ticket to Working, or add a note to the ticket.
  • Notice. Tickets with a severity of Notice must be updated within one day of assignment. To update the ticket, the assigned user can assign the ticket to someone else, change the status of the ticket to Working, or add a note to the ticket.
  • Healthy. Tickets with a severity of Healthy must be updated within three days of assignment. To update the ticket, the assigned user can assign the ticket to someone else, change the status of the ticket to Working, or add a note to the ticket.