Introduction

Download this manual as a PDF file

This section describes how to monitor SNMP-enabled devices with Skylar One using SNMP-based PowerPacks.

What is SNMP?

Simple Network Management Protocol (SNMP) is a set of standard protocols for managing diverse computer hardware and software within a TCP/IP network. SNMP is the most common protocol used by network monitoring and management applications to exchange information between devices. Skylar One uses this protocol and other protocols to collect availability, performance, and configuration information.

SNMP uses a server-client structure.

  • Clients are called agents. Devices and software that run SNMP are agents. For the purposes of this document, Net-SNMP is the agent.
  • The server is called the management system. Skylar One is the management system.

Typically, agents:

  • Implement the SNMP protocol on the device.
  • Store data points as defined by the Management Information Base (MIB) file.
  • Can asynchronously signal an event to the manager.

Typically, a management system:

  • Uses the SNMP Protocol.
  • Queries agents.
  • Receives responses (data points) from agents.
  • Acknowledges asynchronous events from agents.

Most enterprise-level network hardware is configured for SNMP and can be SNMP-enabled. Many enterprise software applications are also SNMP-compliant. When SNMP is running on a device, it uses a standard format to collect and store data about the device and/or software. For example, SNMP might collect information on each network interface and the traffic on each interface. Skylar One can then query the device to retrieve the stored data.

What is Net-SNMP?

Net-SNMP is a suite of applications used to implement SNMP. Net-SNMP is an agent. Standard Net-SNMP includes the SNMP daemon and a suite of client utilities. Net-SNMP can be run on any supported operating system, and Skylar One will then be able communicate with and collect data from the device.

Why Should I Use Net-SNMP?

  • Net-SNMP is an open-source application. It is free to use and distribute.
  • Because Net-SNMP is widely used, there are many user groups and support forums for the product.

NOTE: Although ScienceLogic does not directly support the Net-SNMP agent, this document will get you started on the installation and configuration tasks for Net-SNMP. For detailed documentation on Net-SNMP, see the Net-SNMP website.

  • Net-SNMP includes source and pre-compiled objects for all major flavors or UNIX and Linux as well as a number of other operating systems.
  • Net-SNMP is an extensible agent. Generally, SNMP agents can retrieve only data that has been defined in a MIB file. In most cases, a hardware or software manufacturer creates the MIB file and then ships the MIB file with the product. Net-SNMP allows users to add values to the MIB file and retrieve values from scripts, programs, and files.
  • Net-SNMP is a natural fit with Skylar One's Dynamic Applications. Using Net-SNMP and dynamic applications, users can create reports, coupled graphs, and events based on the data points that are most useful to them.

Basic SNMP Terminology

This section defines some basic SNMP terminology. You should be familiar with the following terminology before installing and configuring Net-SNMP:

  • SNMP (Simple Network Management Protocol). A set of standard protocols for managing diverse computer hardware and software within a TCP/IP network. SNMP is the most common network protocol used by network monitoring and management applications to exchange management information between devices. Skylar One uses this protocol and other protocols to collect availability, performance, and configuration information.

SNMP uses a server-client structure. Clients are called agents. Devices and software that run SNMP are agents. The server is called the management system. Skylar One is the management system.

Most enterprise-level network hardware is configured for SNMP and can be SNMP-enabled. Many enterprise software applications are also SNMP-compliant. When SNMP is running on a device, it uses a standard format to collect and store data about the device and/or software. For example, SNMP might collect information on each network interface and the traffic on each interface. Skylar One can then query the device to retrieve the stored data.

  • SNMP Tree. SNMP uses a tree structure. The first few branches of the tree are organizational and do not apply to specific manufacturers and device. The starting point for all device or application info is:

  • MIB (Management Information Base). A collection of objects that can be monitored by a network management system (in this case, Skylar One). The objects are organized hierarchically and stored in a MIB file. SNMP requires a standardized format for each MIB file. This standardized format allows Skylar One to gather data on any device where SNMP is enabled. A MIB file is usually associated with a manufacturer and a device. Some companies use a single MIB that contains information on all their products; some manufacturers create a separate MIB for each product.
  • OID (Object ID). OIDs are the numeric IDs that are used in the SNMP tree. OIDs are used to define manufacturers, devices, and the characteristics of devices. OIDs are defined and organized in MIB files.
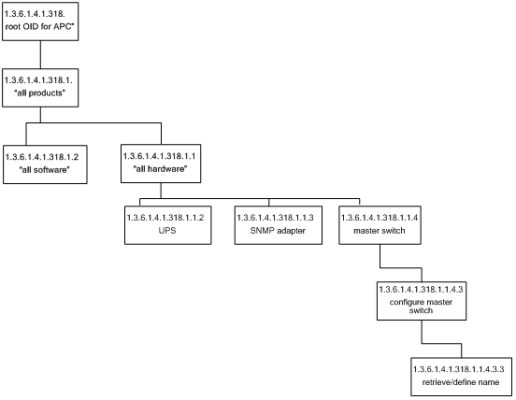
  • In Skylar One, the root OID (sometimes called the vendor number) refers to the unique number assigned to each manufacturer. Each root OID is registered with IANA. For example, the root OID for American Power Conversion (APC) Corporation is 1.3.6.1.4.1.318. APC can then create and organize OIDs under this root OID. For example:

  • 1.3.6.1.4.1.318 is the root OID for American Power Conversion Corporation.
  • 1.3.6.1.4.1.318.1 could mean "all products". APC could then define unique IDs under “all products”.
  • 1.3.6.1.4.1.318.1.1 could mean "hardware".
  • 1.3.6.1.4.1.318.1.2 could mean "software".

All the OIDs that occur under 1.3.6.1.4.1.318.1.1 would be mapped to types of hardware, for example:

  • 1.3.6.1.4.1.318.1.1.2 could mean "UPS".
  • 1.3.6.1.4.1.318.1.1.3 could mean "SNMP adapter".
  • 1.3.6.1.4.1.318.1.1.4 could mean "master switch".

All the OIDs that occur under each type of hardware (UPS, SNMP adapter, master switch) would be mapped to specific parameters that can be monitored and controlled through SNMP commands. For example:

  • 1.3.6.1.4.1.318.1.1.4.3 could mean "configuration settings for master switch".
  • 1.3.6.1.4.1.318.1.1.4.3.3 could mean "retrieve or define name for master switch".

The section of the SNMP tree for our example would look like this:

PowerPacks for Monitoring SNMP-Enabled Devices

The following PowerPacks contain SNMP Dynamic Applications and device classes, and can be used to monitor SNMP-enabled devices with Skylar One:

  • Alteon Base Pack
  • APC Base Pack
  • Aruba Base Pack
  • Avocent Base Pack
  • Avocent ACS Pack
  • Blue Coat Base Pack
  • BlueCat Base Pack
  • Brocade Base Pack
  • Cisco: Base Pack
  • Cisco: IPSLA
  • Cisco: TelePresence: Endpoints
  • Cisco: TelePresence: Infrastructure
  • Cisco Unity Pack
  • Citrix Base Pack
  • Coyote Point Base Pack
  • Data Pull Support
  • Dell OM Base Pack
  • Dell OpenManage Old Base Pack
  • Dell PowerConnect Base Pack
  • Dell PowerVault Base Pack
  • Enterasys Base Pack
  • Extreme Base Pack
  • Force 10 Base Pack
  • Fortinet Base Pack
  • Foundry Base Pack
  • Generic Switch/Router MIB Support
  • Google Base Pack
  • H3C Base Pack
  • Hitachi Base Pack
  • HP-ISM Base Pack
  • HP Pro Curve Base Pack
  • HP-UX Base Pack
  • Juniper Base Pack
  • Liebert Base Pack
  • LifeSize Endpoint
  • MIB-2 Base Pack
  • Net-SNMP Base Pack
  • Netscreen Base Pack
  • Nokia Base Pack
  • Poly Infrastructure (formerly Polycom Infrastructure)
  • Poly Endpoint (formerly Polycom Endpoint)
  • Printer Base Pack
  • Riverbed Base Pack
  • UCD-SNMP Base Pack

You can search for and download the PowerPack from the PowerPacks page on the ScienceLogic Support Center (Skylar One > PowerPacks).

Importing and Installing a PowerPack

To perform the steps in this section, you must first download, import, and install the appropriate PowerPack for the SNMP-enabled devices that you want to monitor.

To view a list of all installed PowerPacks, go to the PowerPack Manager page (System > Manage > PowerPacks).

By default, installing a new version of a PowerPack overwrites all content from a previous version of that PowerPack that has already been installed on the target system. You can use the Enable Selective PowerPack Field Protection setting in the Behavior Settings page (System > Settings > Behavior) to prevent new PowerPacks from overwriting local changes for some commonly customized fields. For more information, see the section on Global Settings.

For details on upgrading Skylar One, see the relevant Skylar One Platform Release Notes.

To download and install the PowerPack:

  1. Search for and download the PowerPack from the PowerPacks page at the ScienceLogic Support Center (Skylar One > PowerPacks, login required).
  2. In Skylar One, go to the PowerPacks page (System > Manage > PowerPacks).
  3. Click the Actions button and choose Import PowerPack. The Import PowerPack dialog box appears.
  4. Click [Browse] and navigate to the PowerPack file from step 1.
  5. Select the PowerPack file and click Import. The PowerPack Installer modal displays a list of the PowerPack contents.
  6. Click Install. The PowerPack is added to the PowerPacks page.

If you exit the PowerPack Installer modal without installing the imported PowerPack, the imported PowerPack will not appear in the PowerPacks page. However, the imported PowerPack will appear in the Imported PowerPacks modal. This page appears when you click the Actions menu and select Install PowerPack.

Viewing the Contents of a PowerPack

PowerPacks consist of one or more of the following:

  • Dynamic Applications
  • Event policies
  • Device categories
  • Device classes
  • Device templates
  • Device groups
  • Reports
  • Classic Dashboard Widgets
  • Dashboards
  • Run book policies
  • Run book actions
  • Ticket templates
  • Credentials
  • Proxy XML transformations
  • UI themes
  • IT service policies

To view the contents of a PowerPack:

  1. Go to the PowerPack Manager page (System > Manage > PowerPacks).
  2. Click the wrench icon () next to the desired PowerPack to view the PowerPack Properties page.
  3. In the left NavBar, select the type of content you want to view.

The entries under Contents are dependent upon your Access Hooks. An entry appears only if you have been granted an Access Key that contains the Access Hook that allows you to view the content-type in Skylar One. For example, the Dynamic Applications entry will appear under the Contents link only if you have permission to view the list of Dynamic Applications in the Dynamic Applications Manager page (System > Manage > Applications) in Skylar One.